Thông tin chi tiết
Mạch cho gà ăn tự động :
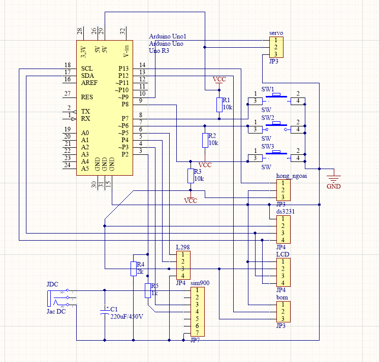
Mạch cho gà ăn tự động bao gồm các tính năng như sau:
- Thông báo tin nhắn qua điện thoại khi hết thức ăn.
- Điều khiển motor để di chuyển máng thức ăn.
- Điều khiển servo để mở thức ăn khi hết.
- Có màn hình hiển thị tình trạng thức ăn.
- Hẹn thời gian đỏng mở thức ăn.







